交通安全标识标线含义识别在现代社会中,交通安全标识标线起着至关重要的作用,它们不仅规范了道路交通秩序,还保障了行人和车辆的安全。
一、交通安全标识1.限速标志限速标志是最常见的交通安全标识之一,用于告知车辆驾驶员在某一路段的行驶速度限制。
常见的限速标志包括“限速xx公里/小时”、“最高时速xx公里/小时”等。
识别指示标志时,驾驶员需及时判断行驶方向,并按标志指示进行操作,以避免造成交通混乱和事故发生。
4.警告标志警告标志用于提示道路特殊情况,提醒车辆驾驶员注意潜在的危险。
驾驶员在行驶过程中,需密切关注路旁的警告标志,并采取相应措施以确保行车安全。
二、交通安全标线.实线实线是道路上常见的交通安全标线之一,用于分隔不同行驶方向的车道或标明禁止超车的路段。
驾驶员在行驶过程中,需严格遵守实线的要求,不得越线超车或跨越实线.虚线虚线与实线相比,用途更广泛。
在遇到虚线时,驾驶员可根据实际情况变更车道或超车,但需注意车辆安全距离和前后车辆的动态。
4.导向箭头导向箭头是指示车辆驾驶员行驶方向的标线,通常出现在路口或分岔口附近。
驾驶员在行驶过程中,需密切关注路面的导向箭头,并及时调整方向,以避免造成交通拥堵和事故发生。
• 虚线在哪一侧,那侧的车辆就可以从此临 时跨越,比如超车、转弯和掉头;实线一 侧是不允许跨越和借道超车的。
• 标识牌一般会与地面标线同时使用,它的 作用也是起到提示驾驶员注意路面状况。 关于标识牌有这么几个在平常开车的时候 最经常遇到且容易糊涂的,需要大家特别 注意。
说到这可能有同事问,还有一些无任何禁止 停车标志的道路,我们可以停车吗? • 常见的禁停标志有两类:第一类是禁止临时停 经过咨询我们了解到,在无任何禁止停车标 车和长时间停车标志,为红色圆圈内有蓝底红 志的道路,司机可以临时停车。 叉。这类标志又有两种:红色圆圈下带有“全 路段”字样,指示全路段禁停;无“全路段”字 临时停车司机不能离开车,只要人在车上, 样,指本路段禁停。第二类是禁止长时间停车 车临时靠路边上、下人,或者搬东西, 标志,为红色圆圈内有蓝底红色单斜杠,表明 短时间很快离开,交警看到了都不会管的。
• 这种标识分为两种,一种是停车让行;一 种是减速让行。停车让行的标识为八角形 白边红底中间加白色“停”字,含义是在交叉 口在停车线停车观望再行驶。表示车辆必 须在停止线以外停车瞭望,确认安全后, 才准许通行。
• 减速让行,表示车辆应减速让行,驾驶员 必须慢行,观察干道行车情况,让干道车 辆先行。这个表示为倒三角形里加“让”字。

• 白色实线用来区分同方向的不同车道,也 就是说大家都是一个方向行车,注意!行 车时不可以越过白色实线。
• 黄色实线用来区分不同方向的车道,一般 施画在马路正中间,好像一条隔离带,把 马路隔成两个方向。这里特别说明,无论 单黄线还是双黄线,只要是实线,在一般 情况下就严禁跨越,比如超车、转弯、掉 头等都是不可以的。
• 除了上面说到的交通标识线和交通标识牌 以外,还有些交通信号灯方面的问题也是 大家关注的,下面我们就一起看一看。
• 关于信号灯的作用我就不多说了,它就是 起到令行禁止、引导车辆按序行驶作用的, 但为什么还要单独拿出来说信号灯的事呢? 主要是关于信号灯的几个延伸问题。
• 一般在匝道、盘桥并入主路的地方施画, 允许在虚线一侧的车辆并线,但不允许实 线一侧车辆借道超车。
• 这种标线的出现就意味着前方有特殊情况, 需要咱们提前减速避让行人或者让主干道 的车辆先行,而这种减速提示线有很多种 表现形式。
• 待转区相信大家并不陌生,一个设置在路 口实线前方虚线围成的弧形区域。在有左 转待转区的路口,当本方向直行为绿灯时, 左转车辆需依次进入待转区等待左转指示 灯亮起后通行。
• 当然并不是所有的左转路口都有待转区, 有些路口虽然设有单独的左转灯,但由于 路口面积有限,并未设置待转区域。此时 特别注意不要习惯性的直行绿灯一亮马上 把车往前挪,一定要看清路面指示再进行 操作。

国家标准GB5768-1999《道路交通标志和标线、警告标线道路施工安全设施设置示例警告标志一十字交叉T形交叉T形交叉T形交叉除了基本形十字路口外,还有部分变异的十字路口,如:五路交叉路口、变形十字路口、变形五路交叉路口等。
有的环形交叉路口,由于受线形限制或障碍物阻挡,此标志设在面对来车的路口的正面。
反向弯路连续弯路上陡坡下陡坡此标志设在两个相邻的方向相反的弯此标志设在有连续三个以上弯路的道路以前适当位置。
两侧变窄右侧变窄左侧变窄窄桥车行道两侧变窄主要指沿道路中心线对城缩窄的道路;此标志设在窄路以前适当位置。
双向交通注意行人注意儿童注意牲畜双向行驶的道路上,采用天然的或人工的隔离措施,把上下行交通完全分离,由于某种原因(施工、桥、隧道)形成无隔离的双向车道时,须设置此标志。
此标志设在小学、幼儿园、少年宫、儿童游乐场等儿童频繁出入的场所或通道处。
有的环形交叉路口,由于受线形限制或障碍物阻挡,此标志设在面对来车的路口的正面。
反向弯路连续弯路上陡坡下陡坡此标志设在两个相邻的方向相反的弯路前适当位置。
两侧变窄右侧变窄左侧变窄窄桥车行道两侧变窄主要指沿道路中心线对城缩窄的道路;此标志设在窄路以前适当位置。
双向交通注意行人注意儿童注意牲畜表双向行驶的道路上,采用天然的或人工的隔离措施,把上下行交通完全分离,由于某种原因(施工、桥、隧道)形成无隔离的双向车道时,须设置此标志。
此标志设在小学、幼儿园、少年宫、儿童游乐场等儿童频繁出入的场所或通道处。
注意信号灯注意落石注意落石注意横风此标志设在不易发现前方位信号灯控制的路口前适当位置。
交通辅助标志 新锐车网整理了关于道路交通安全标志包含辅助标志及道路交通安全辅助标志图解的相关 内容以供大家查阅

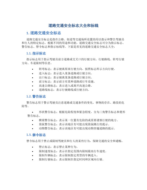
道路交通安全标志大全和标线. 道路交通安全标志道路交通安全标志是指在公路、街道等交通场所设置的用以指示和警告驾驶员和行人的特定标志。
根据不同的用途和功能,道路交通安全标志可分为指示标志、警告标志、禁令标志和指示标线等。
下面是常见的道路交通安全标志大全:1.1. 指示标志指示标志用于指示驾驶员前方道路或交叉口的行驶方向、行驶路线、转弯行驶方向、车道限制等信息。
•道路线标志:表示行驶路线. 警告标志警告标志用于警示驾驶员注意道路或交通条件的变化、事物的存在、路段的危险等。
•形状警告标志:根据危险程度和紧急程度,分为三角警告标志和菱形警告标志。
1.3. 禁令标志禁令标志用于禁止或限制驾驶员和行人的某些行为,保障交通的安全和通畅。
1.4. 指示标线指示标线是通过在道路上绘制彩色线条,向驾驶员提供行车指示、分隔不同车道以及警示危险等功能。
以上只是部分常见的道路交通安全标志,不同国家和地区可能会有不同的标志,驾驶员和行人在行车过程中应注意遵守这些标志的指引,确保行车安全。
2. 道路交通标线道路交通标线是通过在道路上绘制不同形状、颜色的线条,用以引导驾驶员行车、区分车道、警示危险等。
本文将介绍一些常见的交通安全标志及其解释,以提高大家的交通安全意识和驾驶技能。
表示该路段正在进行施工作业,驾驶员应减速慢行,注意避让施工人员和机械设备。
四、指示标线.双实线:表示禁止超车,驾驶员不得越过实线.双虚线:表示允许跨越,驾驶员可以越过虚线.黄色实线和黄色虚线:表示车辆禁止跨越中心线,驾驶员不得越线超车。
1、下载文档前请自行甄别文档内容的完整性,平台不提供额外的编辑、内容补充、找答案等附加服务。
2、仅部分预览的文档,不可在线预览部分如存在完整性等问题,可反馈申请退款(可完整预览的文档不适用该条件!)。
3、如文档侵犯您的权益,请联系客服反馈,我们会尽快为您处理(人工客服工作时间:9:00-18:30)。
道路交通标志和标线第一篇道路交通标志 (2)1警告标志 (2)2禁令标志 (4)3指ZK标志 (5)指路标志5旅游区标志道路施工安全标志第二篇道路交通标线禁止标线警告标线)道路交通标志道路交通标志是用图形符号、颜色和文字向交通参与者传递特定信息,用于管理交通的设施。
示6向左和向右转示7靠右侧道路行示8靠左侧道路行示9立交直行和左示10立交直行和右弯驶驶转弯行驶转弯行驶示1直行示2向左转弯 示3向右转弯示4直行和向左转弯示5直行和向右转弯示11环岛行驶示12做行路(向左或向右)示13讯行路(直行)示14步行示15鸣喇叭示21直行车道示22直行和右转合示23分向行驶乍道示24公交线非机动乍午道示29允许调头4•指路标志:传递道路方向、地点、距离信息的标志。
指路标志的形状,除地点识别标志、里程碑、分合流标志外,为长方形和正方形。
路1地名路2著名地点路3行政区划分界路4道路管理分界G105S203 ∣X08I路5国道编号路6省道编号路7县道编号路8a行驶方向前方500国长Ie街nT户瀚方3001佛山西檢路9a交叉路口预告路9b交叉路口预告路IOa卜字交叉路口路8b行驶方向路IOb十字交叉路口长陵5畑藍+顺义30 ko西单•r----- 「■>平安里路IOC十字交叉路口路IOd十字交叉路口路Ila「字交叉路口15・旅游区标志:提供旅游景点方向、距离的标志。
f旅6野营地旅7营火旅8游戏场旅9骑马a旅Il商尔夫球旅12潜水旅13游泳旅14划船旅15冬季游览区旅16滑雪旅17滑冰6•道路施工安全标志: 通告道路施工区通行的标志。
道路施工安全标志包括:路拦、锥形交通路标、施工警告灯号、道口标柱、施工区标志、移动性施工标志。
道路交通标线是由标划于路面上的各种线条、箭头、文 字、立而标记、突起路标和轮廓标等所构成的交通安全设施。
1•指示标线:指示车行道、行车方向、路面边缘、人行道等 设施的标线左道封闭血中间封闭F Ikm中间封闭施18中间封闭施19中间封闭施20中间対闭第二篇道路交通标线rι施17左道封闭施21车辆慢行 施22向左行驶 I 施23向右行驶施24向左改道 施25向右改道 I线双向两车道路面中心线l ⅛^l l t s ≡宀左弯待转区线线线乍距确认线直接式出口标线平行式出口标线直接式入口标线.禁止标线:告示道路交通的遵行、禁止、限制等特殊规定, 车辆驾驶人及行人需严格遵守的标线中心黄色虎实线禁止路边长时停放午辆线禁止路边临时或长时停放千辆线IlIIIIlIlllIllIIIl线四午道缩减为双午•道线•警告标线:促使车辆驾驶人及行人了解道路上的特殊情 况,提高警觉,准备防范应变措施的标线三车道缩减为双乍道Ak ——5 -- ⅛ --- ---- ∙d线 I川午道缩减为三午道线四乍道缩减为二千道线双向两午道改变为双向四午道线双午道中间有障碍线四车道中间有障碍线同方向道中间有障碍线立面标记第二节主要施工方案与技术措施一、交通标志施工1、志板a.标志板应符合《公路交通标志板技术条件》(JT/T279-2004)的规定。
b.标志板釆用牌号为2024、T4状态的硬铝合金板,铝合金板拼接采用同批板切丝氮焊。
c・标志板面应无裂缝或其他表面缺陷,标志板边缘应整齐、光滑,标志板的外形尺寸偏差为5mm,若外形尺寸大于l・2m时,其偏差为其外形尺寸的土0.5%。
标志板应平整,表面无明显皱纹、凹痕或变形,每平方米范圉内的平整度公差不应大于1. OmnIOd・除尺寸大的指路标志外,所有标志应由单块铝合金板加工制成,不允许拼接。
e.考虑到大型指路标志在制造、运输、安全过程中的困难,厂家在制造过程中,应在监理工程师指示下,根据标志板面设计的具体情况釆取适当分割的办法来制造,在安装时可按标志板拼接设计中规定的方法拼接。
f.大型指路标志最多只能分割成四块,并应尽可能减少分块数量,标志板的拼接应采用对接,接缝的最大间隙为Imm。
所有接缝应用背衬加强,背衬与标志板用钏钉连接,钏钉的最大间距小于20Omn1,背衬的最小宽度为50mm,背衬的材料与板面材相同。
g.标志板贴膜面应进行化学清洗和浸蚀或磨面、抹腻、喷涂等处理,清除表面杂质。
2、志面标志面的逆反射材料有反光标志膜(反光膜)、反光涂料及反射器三类。
a.光度性能(a)反光膜按其最小逆反射系数分为五级,各种标志采用反光膜的级别应符合图纸的规定。
(b)用作标志的反光膜的逆反射系数值不应低于表604-1—表604-5给出的相应级别的规定。
(d)在完全潮湿状态下,反光膜或反光涂料的标志面在观测角12、人射角为-4度时的逆反射系数值不应低于表604-1. 604-5中相应规定值的80%。
b.色度性能标志面的各种颜色的色品坐标和亮度因数在表604-7的范用之内。
c.耐候性能反光膜应按《公路交通标志板技术条件》(JT/T279-2004)的规定进行自然暴露或人匸气候的耐候性能试验,在试验完成后:(a)试样应无明显的裂缝、刻痕、凹陷、气泡、侵蚀、剥离、粉化或变形,从任何一边均不应出现超过2mm的收缩,也不应出现从标志板边缘脱胶现象。
(C)一、二级反光膜的逆反射系数值不应低于表604-1、表604-2相应规定值的60%;三级反光膜的逆反射系数值不应低于表604-3相应规定值的80%;四、五级反光膜和反光涂料的逆反射系数值不应低于604-4、表604-5相应规定值的50%;反射器的发光强度系数值不应低于表604-6相应规定值的50%。
标志面应按《公路交通标示板技术条件》(JT/T279-2004)的规定进行冲击试验,标志面在经受质量0. 45kg的实心钢球从25Omm高处自III落下撞击后,以冲击点为圆心,在半径为6mm的圆形区域以外,不应出现裂缝、层间脱离或其他损坏。
d.耐弯曲性能五级反光膜应按《公路交通标志板技术条件》(JT/T279-1995)的规定进行弯曲试验,试样圉绕在直径3.2mm圆棒上,放开后不应出现裂缝、剥落、层间分离的痕迹。
e.耐高低温性能标志面应按《公路交通标志板技术条件》(JT/T279-1993)的规定进行高温试验和低温试验,将试样在70o C3o C的试验箱中保持24h,以及试样在-40o C3。
C的试验箱中保持72h,取出在标准条件下放置2h后进检查,不应有裂缝、剥落, 碎裂或翘曲的痕迹。
f.附着性能(1)反光膜和反光涂料应按《公路交通标志板技术条件》(JT/T279-1995) 的规定进行附着性能的试验。
反光膜粘贴在铝合金板上,制成试样后,使试样水平悬挂,标志面朝下,以0.8kg的重物用夹具悬挂在反光膜的端部,使与试验板面成90角,下垂5min 后,测反光膜被剥离的长度不应大于50mm。
(2)涂料对标志板的附着性能按《漆膜附着力测定法》(GB/T1720-1979)的规定进行,并应达到试验标准三级以下的要求。
(3)油墨对反光膜的附着性能试验按《凹版装磺印制品》(GB/T7707-1987) 中有关墨层结合牢固的试验方法进行测试,标志面上油墨的墨层结合牢度应事 95%o(4)预制里程标、公路界碑以及其他各路标等所用的水泥、钢筋等材料,应符合本规范的要求。
(5)立柱、横梁扣件、结合件和连接件等配件应用符合图纸要求的材料,并应采用热浸镀锌进行金属表面处理,镀锌量参照表602-1的规定。
承包人应在施工前30d,根据本规范向监理工程师提供所有拟用材料的样品, 同时附有生产厂商的使用说明和规定。
3、施工流程测量放样-基坑开挖一支模绑扎钢筋…浇筑混凝上…养护、拆模板---------—标志安装一立柱制作一焊接…镀锌一版面制作--------------------------4、施工方法4.1、标志定位与设置所有交通标志部应按图纸的要求定位和设置,安装的标志应与交通流方向儿乎成直角,在曲线路段,标志的设置角度应山交通流的行近方向来确定。
为了消除路侧标志表面产生眩光,标志应向后旋转约13 ,以#避开车前灯光束的直射; 门架标志的垂直轴应向后倾成一角度;对于路侧标志,标志板内缘距土路肩边缘不得小于25Omn1,或根据监理工程师的指示确定。
基础位置的确定、开挖以及浇筑混凝土立模和锚固螺栓的设备等,都应经监理工程师批准后方可施匸。